
各位讀者好,今天為大家帶來一篇使用綜合運用網絡藥理學結合分子對接、DARTS等前沿研究手段來研究天然xiang豆素化合物韋得內酯(WED)在中性粒細胞減少癥中的治療作用、潛在靶點和機制的高分文章,是由西南醫科大學團隊2025年12月在Advanced Science發表的,題為“Wedelolactone, a Novel TLR2 Agonist, Promotes Neutrophil Differentiation and Ameliorates Neutropenia: A Multi-Omics Approach to Unravel the Mechanism"。深入探究了天然xiang豆素化合物韋得內酯(WED)通過靶向TLR2激活MEK/ERK通路,促進中性粒細胞分化并增強其殺菌功能,加速中性粒細胞水平恢復,為中性粒細胞減少癥治療提供新靶點與策略。
發表雜志:
《Advanced Science》是一本由 Wiley 出版的開放獲取跨學科科學期刊,創刊于 2014 年。該期刊在材料科學、化學、物理等領域具有較高的影響力和認可度。
2025 年影響因子:14.1
ISSN:2198-3844
中科院分區:中科院分區為大類學科材料科學 1 區、化學 1 區、工程技術 1 區,小類學科納米科技、化學綜合、材料綜合均為 1 區。
發文量:每年出版文章數約1065篇
發表成本:若文章被接受并發表,需支付APC費用,為6730美元/ 4480英鎊/ 5640歐元。
審稿周期:平均為12周,部分稿件可能因主題復雜性等因素而有所不同。
《Advanced Science》作為 Wiley 旗下的旗艦期刊,它以嚴格的同行評審流程保障學術質量,以涵蓋從微觀材料設計到宏觀工程應用的廣泛學科視野,為不同領域的頂尖研究提供了高效的交流平臺。其穩定的高影響因子、高 ESI 高被引論文占比及顯著的zhuan利轉化率,不僅彰顯了所刊成果的學術影響力與應用價值,更使其成為科研工作者衡量研究水平、提升學術聲譽的重要biao桿。同時,對中國科研力量的高度認可與友好態度,也讓它成為連接國內頂尖成果與國際學術舞臺的關鍵紐帶,持續助力全球科技創新的融合與發展。
研究背景:
中性粒細胞減少癥是癌癥放化療常見并發癥,增加感染風險和死亡率,現有治療(如G-CSF)存在副作用且可能損害中性粒細胞功能。天然xiang豆素化合物韋得內酯(WED)前期被發現可促進血小板生成并恢復白細胞計數,但其對中性粒細胞的作用及機制尚不明確。TLR2 agonists在非人類靈長類動物中顯示出改善化療誘導中性粒細胞減少的潛力,但WED是否通過TLR2調控中性粒細胞分化尚未可知。因此,本研究旨在闡明WED對中性粒細胞的作用及分子機制,為中性粒細胞減少癥提供新治療策略。
本研究探討天然xiang豆素化合物韋得內酯(WED)治療中性粒細胞減少癥的潛力及其機制。通過體外細胞實驗、輻射誘導中性粒細胞減少癥的小鼠和斑馬魚模型,發現WED可促進中性粒細胞分化并增強其殺菌功能,加速中性粒細胞水平恢復。結合多組學分析(GEO數據庫、RNA測序、分子對接等),證實WED通過靶向TLR2及其下游MEK/ERK信號通路,上調PU.1和CEBPβ等轉錄因子,從而發揮抗中性粒細胞減少作用。
研究框架:
1.提出問題:
WED是否通過促進中性粒細胞分化改善中性粒細胞減少癥?其分子機制是什么?
2. 研究框架:
從體外細胞模型(HL60、NB4細胞及小鼠HSPCs)驗證WED的促分化作用,再通過斑馬魚和小鼠模型驗證體內療效,最后結合多組學分析和實驗驗證解析分子機制。
3. 研究方法:
采用CCK-8/LDH檢測細胞毒性,Giemsa染色、流式細胞術等評估分化及功能;通過GEO數據庫、RNA測序、網絡藥理學篩選靶點;利用分子對接、DARTS、Western blot等驗證TLR2-MEK/ERK通路。
4. 分析數據:
對測序數據進行差異表達基因和富集分析,結合功能實驗結果驗證靶點及通路。
5. 研究結論:
WED通過靶向TLR2激活MEK/ERK通路,促進中性粒細胞分化,改善中性粒細胞減少癥。
Fig 9.機制示意圖
結果解析:
1. WED在體外促進中性粒細胞分化及殺菌功能
通過Giemsa染色觀察到WED處理后HL60細胞核質比降低、核分葉增加;NBT還原實驗顯示NBT陽性細胞比例上升,細菌殺傷實驗表明其增強中性粒細胞對金黃色葡萄球菌的清除能力;流式細胞術證實CD11b、CD16等中性粒細胞表面標志物表達上調;Western blot顯示PU.1和CEBPβ轉錄因子表達增加,表明WED在體外誘導中性粒細胞分化并增強其功能。

2. WED加速輻射誘導中性粒細胞減少斑馬魚模型的中性粒細胞恢復
利用Tg(mpx:eGFP)轉基因斑馬魚模型,經4 Gy X射線照射后,WED處理組在5 dpf時軀干部位eGFP標記的中性粒細胞數量顯著高于模型組,與rhG-CSF作用類似,證實WED在體內促進中性粒細胞恢復。
3. WED在輻射誘導中性粒細胞減少小鼠模型中促進造血恢復
WED處理顯著提升輻射后小鼠外周血白細胞和中性粒細胞計數,減少骨髓細胞凋亡,增加骨髓CD34+c-Kit+造血干細胞及CD11b+Ly6G+中性粒細胞比例;免疫組化顯示骨髓Ly6G表達升高、Caspase-3表達降低,Ki67在骨髓和胸腺中表達增加,表明WED通過保護骨髓造血功能加速中性粒細胞恢復。
4. 中性粒細胞減少患者外周血粒細胞的基因表達譜分析
通過GEO數據庫(GSE108894)分析中性粒細胞減少患者與健康人外周血粒細胞的差異表達基因(DEGs),GO富集顯示DEGs主要參與中性粒細胞活化、脫顆粒等免疫過程,KEGG富集提示Toll樣受體信號通路等可能為治療靶點。
5. WED調控HL60細胞中性粒細胞分化的轉錄組學分析
RNA測序鑒定WED處理后HL60細胞中5176個DEGs,GO富集涉及粒細胞巨噬細胞集落刺激因子產生調控、造血正調控等生物學過程,KEGG富集指向Toll樣受體信號通路和MAPK信號通路;與GEO數據庫DEGs交叉分析顯示Toll樣受體信號通路為共同關鍵通路。
6. 網絡藥理學與轉錄組學聯合預測WED治療中性粒細胞減少的核心靶點
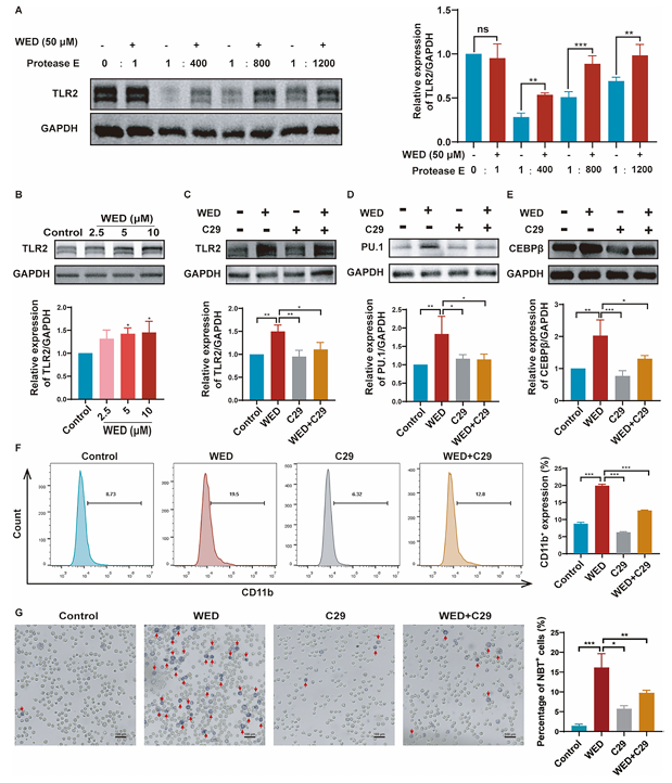
通過TCMSP等數據庫獲取WED靶點,與中性粒細胞減少相關基因及RNA-seq DEGs交叉得到35個共同靶點,PPI網絡分析結合拓撲參數篩選出TLR2、SRC等13個核心靶點;分子對接顯示WED與TLR2結合能為-8.0 kcal/mol,免疫熒光和Western blot證實WED上調TLR2表達。
7. WED通過直接結合TLR2促進中性粒細胞分化
DARTS實驗證實WED與TLR2直接結合;TLR2抑制劑C29顯著抑制WED誘導的TLR2表達、PU.1/CEBPβ上調、CD11b表達及NBT陽性細胞比例;TLR2 siRNA敲低也抑制WED誘導的CD11b和Ly6G表達,表明TLR2是WED的關鍵作用靶點。
8. WED通過激活TLR2下游MEK/ERK信號通路調控中性粒細胞分化
WED促進HL60細胞MEK和ERK磷酸化;ERK抑制劑SCH772984阻斷WED誘導的ERK活化、PU.1/CEBPβ表達及中性粒細胞分化標志物上調;TLR2抑制劑C29抑制WED誘導的MEK/ERK磷酸化,而ERK抑制劑不影響TLR2表達,證實WED通過TLR2→MEK/ERK→PU.1/CEBPβ通路促進分化。
研究結論:
WED是一種新型TLR2激動劑,通過直接結合TLR2激活MEK/ERK信號通路,上調PU.1和CEBPβ等轉錄因子,促進中性粒細胞分化,在體內外模型中有效改善中性粒細胞減少癥,為TLR2靶向治療中性粒細胞減少癥提供依據。
研究的創新性:
shou次發現WED作為TLR2激動劑促進中性粒細胞分化;通過多組學整合(GEO、RNA測序、網絡藥理學)結合實驗驗證,系統闡明TLR2-MEK/ERK通路機制;在多種模型(細胞、斑馬魚、小鼠)中驗證WED的廣譜造血調節作用。
研究的不足之處:
未使用TLR2基因敲除小鼠進行體內機制驗證;未明確WED在造血層級中的具體作用階段(如造血干細胞或中性粒細胞祖細胞);缺乏WED長期毒性及臨床轉化的安全性數據。
研究展望:
后續可利用TLR2敲除小鼠驗證體內機制;通過單細胞測序明確WED對造血干細胞及各分化階段的影響;開展WED的藥代動力學和長期毒性研究,推動臨床前轉化;探索WED與G-CSF聯合用藥的協同效應,優化治療方案。
研究意義:
揭示TLR2作為中性粒細胞減少癥治療靶點的潛力,為開發新型TLR2激動劑提供理論基礎;WED作為天然產物,具有安全性優勢,有望成為替代G-CSF的新型治療藥物,改善放化療患者的免疫功能和生活質量。